三级甲等综合医院
重庆市生态文明示范单位
全国百姓放心示范医院
重庆市“美丽医院”建设示范单位
重庆市铜梁区人民医院始建于1942年,于2015年12月30日整体搬迁至铜梁区东城街道中兴东路528号,现占地103.7亩,总建筑面积约15.2万平方米,包括门诊大楼、住院大楼、培训综合楼、行政楼等,项目总投资7亿元;现有设备总值4.1亿元,编制床位1030张,设停车位800个,2024年1月荣升为国家三级甲等综合医院。
预约挂号
联系方式
官方微信
回到顶部
当前位置: 首页> 信息发布 > 招标采购
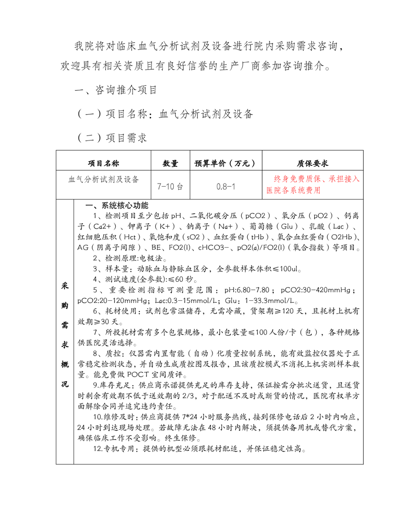
血气分析试剂及设备采购需求咨询推介公告
上一篇:医用耗材试剂遴选〔2026〕4号
下一篇:医用耗材试剂遴选公告〔2026〕5号